
]article_adlist-->
3月25日,福田汽车(600166)发布《北汽福田汽车股份有限公司关于调整董事、总经理的公告》(以下简称“《公告》”)。
元股证券:ygzq.hk

《公告》内容显示:
一、董事、高级管理人员离任情况
武锡斌因工作原因于2026年4月10日离任董事职务、2026年3月25日离任总经理职务,原定任期到2028年12月11日和2028年1月17日。离任后将不在公司担任其他任何职务。

顾鑫因工作原因于2026年4月10日离任董事职务,原定任期到2028年12月11日。离任后将不在公司担任其他任何职务。
鹿政华于2026年3月25日离任常务副总经理职务,原定任期到2028年12月11日。
二、调整董事、总经理情况
董事会提名鹿政华和朱励光为第十届董事会董事候选人,该事项尚需提交福田汽车2026年第二次临时股东会审议、批准。
董事会聘任鹿政华为总经理,任期自本次董事会决议之日起三年。
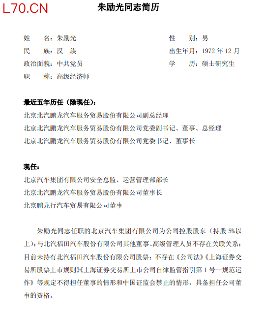
鹿政华、朱励光简历如下:


END
元股证券
]article_adlist-->
如果对品牌车型感兴趣,请扫码

]article_adlist-->数据 | 春节“冷场”!2月商用车市场低迷:微卡、大中型客车逆势增长
]article_adlist-->
原创 | 国七提速!乘龙翼威5纯电牵引车是你的“油换电”首选吗?
原创 | 贯穿式大窗亮眼出圈,东风全新VAN车将至,VAN车家族统一命名!

]article_adlist-->

海量资讯、精准解读,尽在新浪财经APP
环宇证券|炒股配资之家股票配资公司网提示:本文来自互联网,不代表本网站观点。