据央视财经,过去几周,航空燃油价格从每桶85至90美元大幅飙升至每桶150美元至200美元,全球航空业面临重大挑战,多家航空公司开始调整经营策略。当地时间4日,荷兰航空公司代表委员会主席马尼克斯·福特玛发出警告,如果霍尔木兹海峡航运持续受阻,航空公司可能六周后面临被迫取消航班的压力。法航-荷航集团首席执行官本杰明·史密斯表示,公司正在为可能出现的燃油短缺做准备。欧洲最大廉价航空公司爱尔兰瑞安航空公司首席执行官迈克尔·奥利里本月1日说,该航司5月至6月或面临最高25%的燃油供应缺口,欧洲整体航空燃油供应在5月会出现紧张。奥利里还说,4月至6月机票价格存在大幅上涨的可能性。
举报 相关阅读

半导体行业营收及净利润加速增长 16只被“错杀”的绩优股曝光
半导体行业营收及净利润加速增长 16只被“错杀”的绩优股曝光

57 6小时前

张雪机车打假冒充账号
张雪机车打假冒充账号
配资炒股 63 昨天 18:40

华为汪涛当值轮值董事长
华为汪涛当值轮值董事长
135 03-31 20:11

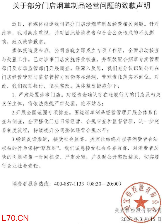
美宜佳就部分门店被曝卖假烟致歉:严处涉事门店,开展专项排查
美宜佳就部分门店被曝卖假烟致歉:严处涉事门店,开展专项排查
17 03-15 14:53

抖音集团李亮:炒作“字节是恒科的最大空头”很荒唐也很恶意期货投资综合门户
抖音集团李亮:炒作“字节是恒科的最大空头”很荒唐也很恶意
元股证券:ygzq.hk 27 02-17 19:24 一财最热 点击关闭
环宇证券|炒股配资之家股票配资公司网提示:本文来自互联网,不代表本网站观点。